快充全协议芯片IP2726支持苹果三星华为

2023-02-16 17:01      快充协议芯片IP2726   支持苹果三星华为手机    浏览次数:(

英集芯新推出的一款快充协议芯片IP2726是集成多种协议、用于USBC端口的快充协议IC
TypeC PD2.0/PD3.0/PPS, QC4/QC4+, FCP, SCP, AFC, MTK PE+ 2.0/1.1, Apple , BC1.2

IP2726简介:
       IP2726是一款集成多种协议、用于USB输出端口的快充协议IC。支持多种快充协议,包括USB TypeC,DFP,PD2.0/PD3.0/PPS,HVDCP QC4/QC4+/QC3.0/QC2.0(Quick Charge), FCP(Hisilicon® Fast Charge Protocol),SCP(Super Fast Charge),AFC(Samsung® Adaptive Fast  Charge),MTK PE+ 2.0/1.1(MediaTek Pump Express Plus2.0/1.1),Apple 2.4A,BC1.2以及三星2.0A。为适配器、车充等单向输出应用提供完整的TYPE-C解决方案。
 IP2726快充协议芯片PCBA测试电路板图
        IP2726具备高集成度与丰富功能,在应用时仅需极少的外围器件,有效减小整体方案的尺寸,降低BOM成本。

IP2726特性:
(一)快充规格
(1)集成QC4/QC4+输出快充协议
(A)高通证书&GRL测试报告编号:QC2019041666
(B)兼容QC2.0/QC3.0
(C)支持Class B电压等级
(2)集成FCP输出快充协议
(3)集成SCP输出快充协议
 
(4)集成AFC输出快充协议
(5)集成MTK PE+ 1.1&2.0输出快充协议
(A)PE+ 2.0:5V~20V(0.5V/Step)配置
(B)PE+ 1.1:5V,7V,9V,12V配置
(6)集成USBC DFP协议,支持输出快充
(7)兼容BC1.2、苹果、三星手机快充
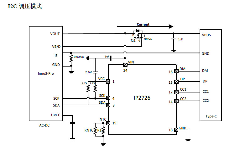
IP2726快充协议芯片I2C调压模式示意图
(五)多重保护、高可靠性
(1)输出过流、过压、短路保护
(2)NTC过温保护
(3)DP,DM,CC1,CC2过压保护
(4)DP,DM对地弱短路保护
(5)DP/DM/CC1/CC2均支持20V高耐压
 
(六)灵活定制,支持在线升级
(七)宽工作电压范围:3V~30V
(八)封装QFN24

当前位置: 伟德客户端app下载安装教程图片 > 伟德下载官网安装 > 车载充方案> 快充全协议芯片IP2726支持苹果三星华为
扫二维码与项目经理沟通

我们在微信上24小时期待你的声音

解答本文疑问/技术咨询/运营咨询/技术建议/互联网交流

郑重申明:伟德客户端app下载安装教程图片以外的任何单位或个人,不得使用该案例作为工作成功展示!
Baidu
map