扫二维码与项目经理沟通
我们在微信上24小时期待你的声音
解答本文疑问/技术咨询/运营咨询/技术建议/互联网交流
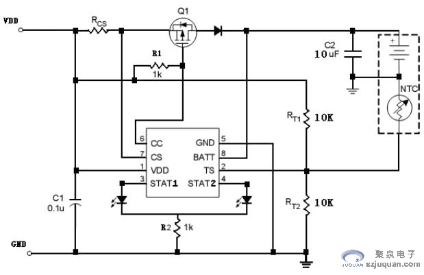
| 电子烟充电芯片SL1053特点: SL1053 是一款电子烟锂离子电池与专用充电IC ,SL1053 不但能够同时提供锂离子电池与锂聚合物电池的完整充电功能具有预充、恒流、恒压充电、短路保护、过充保护,不会欠充也不会过充,性能稳定,充电电流可调节等优点更好的保护电子烟电池,增加电子烟使用寿命和充电次数。 SL1053 利用电池内部的热敏电阻和适当的外围电阻对电池的温度进行监控,可以使电池的温度控制在用户设置的范围内。是各电子烟品牌厂商,出口商指定的充电器使用芯片。 |
| SL1053 是一款专门为高精度线性锂电池充电器而设计的电路, 图 1 是用PMOS 管作为调整管的应用线路图 ![]() 图2 是用PNP晶体管作为调整管的应用线路图 ![]() 图3 显示了充电过程中的电流、电压曲线 ![]() 点击查看》》》 电池充电芯片SL1053详细说明 立即点击查看:采用SOP8封装的电池充电芯片 |

我们在微信上24小时期待你的声音
解答本文疑问/技术咨询/运营咨询/技术建议/互联网交流
IP2610 是一款具有输入过压保护集成ICIP2610的输入耐压达 32V;检测到输入电压大于OVP 保护闯值后,能快速关闭内部集成的功率管防止输入高压损坏输出上的设备IP2610 集成有过温保护,...
将电子烟充电ic直接设计精减式的运行模式,开发出了JW1052H电子烟充电方案。此方案与HT3540的封装、脚位完全相同 ,可以直接与期PIN对PIN替换。...
JW1502H是一款单节锂离子电池恒压线性充电IC。它采用SOP8封装,只需要外接极少的外部元件,使它 能真正的适用于便携式产品的应用。由于它有内部完善的MOSFET构架,所以无需外接任何感应电阻和二...
伟德客户端app下载安装教程图片英集芯injoinic原厂授权经销商,可为客户提供原装正品芯片、技术支持,英集芯选型方案,英集芯IC芯片领域有:无线充、移动电源、车充、TWS、协议、氮化镓、锂电充电IC芯片、电源管理等成熟的方案。
查看详情英诺赛科选型手册,在激光雷达,数据中心,5G通讯,高密度高效快速充电,无线充电,车载充电器,LED灯照明驱动等方面产品方案,采用IDM全产业链模式,集芯片设计,外延生长,测试与失效分析一体
查看详情芯控源产品领域有:汽车,通信,工业,家电,消费电子;主要从事:PD快充应用,无刷电机应用,无线充应用,电池管理应用,PFC+LLC电源应用,直转交流逆变器,高中低压MOS,碳化硅MOS,IGBT产品选型表,IPM模块等研发生产。
查看详情硅动力致力于电源管理芯片集成电路产品应用方案:充电器/适配器方案,车载充电器方案,LED照明方案,AC/DC快充方案,恒压方案,车充方案,升降压方案,电源管理集成电路,产品包含AC/DC、DC/DC.多节锂电池保护芯片、高精度模拟检测控制开关等绿色电源管理芯片
查看详情新洁能NCE产品主要有集成MOS和控制芯片,驱动MOSFET、IGBT、SiC MOS、GaN HEMT,直接驱动电机,栅驱动IC,电机驱动IC,智能功率开关和智能模块,主要市场包括汽车电子,光伏储能,数据中心及工业控制等领域
查看详情杰华特选型手册微电子为客户提供一站式采购服务,涵盖DCDC,ACDC,LED驱动,电池管理等,应用范围涉及计算机,工业控制,网络通讯,服务器与数据中心,汽车电子,照明,消费类电子,家用电器等
1946韦德网址格见构知(上海)半导体有限公司,GS32系列实时微控制器产品应用:数字电源,数字能源,工业自动化,智能汽车,高端家电,具身机器人.适当搭配使用可帮助您攻克高开关频率、高功率密度等设计难题,可广泛用于数字能源、工业自动化、高端消费等领域。
查看详情伟德客户端app下载安装教程图片代理芯片品牌有:英集芯、英诺赛科、杰华特、芯控源、硅动力、芯海、创芯微、泰科天润等。均为原厂授权代理商,原装正品芯片,一级代理,供应保障,可提供技术支持,目前技术团队有13人,不同工程师负责不同领域。
查看详情AC-DC,SR,电源管理芯片,隔离型PSR功率开关,非隔离型功率开关,同步整流SR等产品.覆盖领域有:智能家居,工控电源,电力仪表,逆变储能,汽行业覆盖:消费电子,网络通讯,车电子,LED照明,小家电,监控安防,两轮电动车及特殊应用等.
查看详情 Copyright © 2022-2032 伟德软件官方网站 版权所有 备案号:粤ICP备19083333号-2
粤公网安备 44030902003772号网站地图





