扫二维码与项目经理沟通
我们在微信上24小时期待你的声音
解答本文疑问/技术咨询/运营咨询/技术建议/互联网交流
杰华特JW1566A特点:
集成650V480mQGaN
更宽的VDD工作范围(最高可达90V)
高效率的QR操作
最大260kHz开关频率
可选的OCP和OPP功能不同的PD和QC输出应用
极低的待机功耗
逐周期电流限制
可靠的故障保护:VDDOVP。VSOVP和UVP,棕入CS开放保护。OCP.OPPInternalOTP
频率抖动以缓解EMI合规性
DFN5X6-7封装
应用:
PD和快速充电器
宽输出范围的AC/DC适配器

JW®1566A 是一款集成 GaN 的隔离离线反激式转换器,具有准谐振 (QR) 操作特性。 QR 控制通过降低开关损耗来提高效率,并通过自然频率变化来提高 EMI 性能,并通过内部最大频率限制来克服 QR 反激的固有缺点。
产品特点
集成 650V 480mΩ GaN
更宽的 VDD 工作范围(高达 90V)
高效率的二维码操作
最大 260kHz 开关频率
针对不同 PD 和 QC 输出应用的可选 OCP 和 OPP 功能
非常低的待机功耗
逐周期电流限制
产品参数
最大 260kHz 开关频率
QFN5x6-7封装
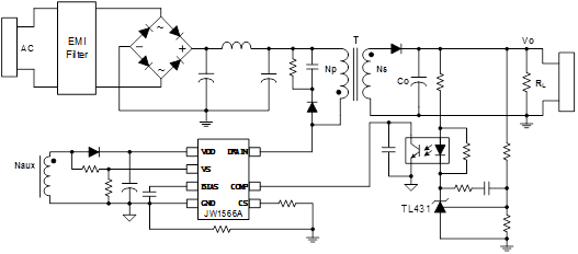
杰华特JW1566A芯片IC产品电路示意图

描述
该JW1566A是一个孤立的离线反激转换器与氮化集成,它具有准谐振(OR)操作。OR控制通过减少开关损耗提高效率,并有利于自然频率变化的EMI性能,以及内部最大频率限制,以克服OR反激的固有缺点。
该JW1566A结合PWM和PFM控制在不同的输入和最高的平均效率的负载条件。它可以符合最严格的效率法规。
该JW1566A可在5毫米*6毫米DFN封装。高度集成为隔离供电提供了一种简单易用、元件数量少、效率高的应用解决方案。
EV1566A_S0_R0_Rev0.11_EN_20211203.pdf

我们在微信上24小时期待你的声音
解答本文疑问/技术咨询/运营咨询/技术建议/互联网交流