扫二维码与项目经理沟通
我们在微信上24小时期待你的声音
解答本文疑问/技术咨询/运营咨询/技术建议/互联网交流
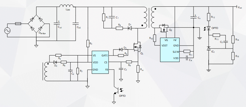
一、IP2006H:高性能多模反激控制器
特性
VDD耐压高至65V
先进的抖频技术
集成输入/输出电压功率补偿
丰富的可配置选项:
- 驱动电压
- 最高工作频率
- UVP阈值,OVP阈值,OTP阈值…
可选的模态配置
- CCM+QR混合模式
- 纯QR模式(不锁谷底/固定谷底)
多重保护功能:
-Brown In/Out保护
- OVP,UVP,OCP,OPP,OTP…
特性
VDD耐压高至65V
先进的抖频技术
集成输入/输出电压功率补偿
丰富的可配置选项:
- 驱动电压
- 最高工作频率
- UVP阈值,OVP阈值,OTP阈值…
可选的模态配置
- CCM+QR混合模式
- 纯QR模式(不锁谷底/固定谷底)
多重保护功能:
-Brown In/Out保护
- OVP,UVP,OCP,OPP,OTP…


可选配置项功能描述 | 可选配置项 |
可选的驱动钳位电压:用于驱动MOSFET或者GaN可选 | 8V 6V |
可选的VS电压过压保护点,匹配不同输出电压的系统,提供更为丰富的 输出过压保护点 | 3V 2.8V2.5V 2.1V |
可选的VS OVP保护逻辑,提供可选的保护模式 | Disable close drive重启2cyclese latch |
可选的最大钳频,匹配不同应用场景 | 250KHz 333KHz 125KHz 167KHz 83KHz 100KHZ71KHz 62KHz |
可选工作模式,匹配不同应用场景需求 | 纯QR模式 CCM+QR自然切换模 HL QR+LL CCM模式 |
可选QR模式,匹配不同应用场景需求 | QR不锁谷底模式 QR锁固定谷底模式 |
可选的锁谷底数,匹配不同应用场景需求 | 固定第一谷底 固定第二谷底 固定第三谷底 |
可选的抖频幅度,匹配不同工作频率设计 | ±375ns ±250ns |
可选的斜率补偿幅度,匹配不同应用场景需求 | 8mV/μs 16mV/μs24mV/μs 32mV/μs |
可选的Burst Mode进出点,平衡噪音与轻载效率 | 1V 0.84V0.7V 0.6V |
二、IP2002/IP2008系列:高性能SR控制器/功率开关
特性(IP2002T)
检测管脚耐压高至80V
兼容高边/低边工作模式
兼容DCM/CCM工作模式
内置65V高性能SGT(IP2002TS/TH)
丰富的可配置选项:
- 驱动电压
- 最小开通时间
- 预关断电压阈值
特性(IP2008)
检测管脚耐压高至150V
兼容高边/低边工作模式
兼容DCM/CCM工作模式
兼容业界主流封装

名称 | 功能描述 | 可选配置 | 默认配置 |
VDS_ON<1:0> | 可选的开通阈值电压电压,用于优雅效率,平衡效率与鲁棒性 | 00:-200mV 01:-162MV 10:-120mV 11:86mV | 11 |
VDD_HVREG | 可选的VDD电压调整电压,匹配不同Vth SGT MOSFET或GaN HEMT | 0:9V 1:6V | 0 |
TBON_SEL<1:0> | 可选的最小开通时间,匹配不同工作频率的系统应用场景 | 00:0.3μs 01:0.45μs 10:1.1μs 11:-1.5μs | 10 |
R40MV_SEL<2:0> | 可选的预关断电压,匹配不同电流应用下最优化效率及SRMOSFET的选取 | 000:-55mV 001: -50mV 010: -45mV 011: -40mV 100: -35mV 101: -30mV 110: -25mV 111: -20mV | 011 |
三、IP2073:Simplest Switch系列反激式转换器






四、Demo展示
1.单C口 45W max
IP2006H+IP2008+IP2736
30.5*30.5*29mm小尺寸设计
外置CaseCode结构耗尽型GaN HEMT
多协议兼容(PD/UFCS/QC…)

2.单C口 65W
IP2006H+IP2008+IP2723TH
46*46*22mm小尺寸设计
支持全电压持续满功率输出
满足EMI接地测试要求
外置增强型GaN HEMT
多协议兼容(PD/UFCS/QC…)

3.单C口 65Wmax
IP2006H+IP2008+IP2723TH
74*39*8mm小尺寸超薄设计
PCB平板变压器设计
低电压输入功率降额至40Wmax
外置增强型GaN HEMT
多协议兼容(PD/UFCS/QC…)

4.双C口 35Wmax
IP2006H*2+IP2008*2+IP2738
46*39*20mm小尺寸设计
外置SJ-MOSFET
单口模式下双ACDC并联均流输出
多协议兼容(PD/UFCS/QC…)

5.双C口 65W
IP2006H*2+IP2008+IP2738
+IP6550*2
65*30*28mm小尺寸设计
外置增强型GaN HEMT
任意单口支持65W输出
多协议兼容(PD/UFCS/QC…)

6.2C+1A口 65W
IP2006H*2+IP2008+IP2726
+IP2736+IP6550*2
52*41*32mm小尺寸设计
外置增强型GaN HEMT
任意C口支持65W输出
多协议兼容(PD/UFCS/QC…)

7.单A口 33Wmax
IP2073+IP2002TH+IP2233
双绕组变压器设计
极简外围电路
极致低成本单面PCB设计
支持多种协议(QC/VOOC/SCP…)

8.单C口 30W
IP2073+IP2002TH+IP2736
双绕组变压器设计
极简外围电路
极致低成本单面PCB设计
多协议兼容(PD/UFCS/QC…)


我们在微信上24小时期待你的声音
解答本文疑问/技术咨询/运营咨询/技术建议/互联网交流