-
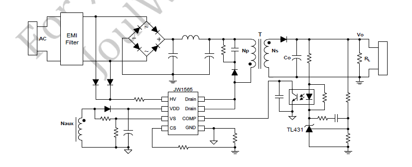
- 1946韦德官网 杰华特JW1556A芯片IC方案_伟德客户端app下载安装教程图片
- 杰华特JW1566A既可在DFN5X6-7封装。高度集成为隔离供电提供了一种简单易用、元件数量少、效率高的应用解决方案。应用:PD和快速充电充电器,宽输出范围的AC/DC适配器等领域的产品。...
2023-05-16 查看(2404)
-
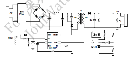
- 1946韦德官网 杰华特JW1565芯片ic离线QR GaN方案_伟德客户端app下载安装教程图片
- 开路保护,OCP,OPP,内部OTP频率抖动以缓解EMI合规性VDFN6X8-8封装,杰华特JW1565芯片ic应用:PD和快速充电充电器宽输出范围的AC/DC适配器。...
2023-05-16 查看(1997)
-
- 1946韦德官网 JW1515H芯片IC杰华特GaN氮化镓反激式控制器_伟德客户端app下载安装教程图片
- 杰华特JW1515H芯片ic型号规格书,频率抖动以缓解EMI合规性提供SSOP-10封装,应用产品:PD和快速充电器,宽输出范围的AC/DC适配器。...
2023-05-15 查看(1870)
-
- 1946韦德官网 20w迷你快充充电器,快充协议芯片英集芯IP2723T_伟德客户端app下载安装教程图片
- USB PD协议芯片采用英集芯IP2723T。该芯片已通过USB IF协会PD3.0 PPS认证,TID:3135。是一款集成多种协议、用于USB输出端口的快充协议IC。支持多种快充协议,包括USB TypeC DFP、PD2.0/3.0、PPS 、HVDCP QC4、QC4+、QC3.0/2.0...
2023-04-18 查看(1092)
-
- 1946韦德官网 pd快充18w方案应用实例MDY-08-ES小米USB-A口_伟德客户端app下载安装教程图片
- 随着越来越多的手机支持pd快充,并且手机厂商出厂不带搭配充电器,至使很多第三方充电器厂商全力打造pd快充充电器产品,小编近期拿到一款小米出品的18wpd快充方案应用实例MDY-08-ES 18W快充充电器,就是一款经典款的代表产品。...
2023-04-18 查看(1996)
-
- 1946韦德官网 苹果pd快充18w和20w区别详解分析_伟德客户端app下载安装教程图片
- 苹果pd快充18w和20w区别一之产品外观有什么区别,苹果pd快充18w和20w区别二之内部结构有什么不同,18w和20w区别四之型号参数不同。苹果pd快充20w充电器PCB板背面未增加塑料板,未采用灌胶处理,并且贴片元器件数量明显减少了,PCB设计更加精简。...
2023-04-18 查看(2131)
-
- 1946韦德官网 硅动力SP6649HF主控芯片pd快充20w充电器_伟德客户端app下载安装教程图片
- 硅动力SP6649HF做主控芯片的鹏元晟pd快充20w充电器参数型号:PYS-WAC21160-01,输入:100-240V~50/60HZ 1A,输出:5V3A、9V2.22A、12V1.67A,充电器已经通过了ETL、FCC认证,以及VI级能效认证。...
2023-04-18 查看(963)
-
- 1946韦德官网 英诺赛科20w氮化镓方案PD快充参考设计介绍
- 英诺赛科INN650DA04采用1.9*2.9mm FCLGA倒装封装,相比DFN5*6封装的同步整流管,不仅体积优势明显,工作频率更高,其优化的走线更加方便高频大电流走线。适用于同步整流,数字功放,包络跟踪供电和高频DC-DC转换器。...
2023-03-03 查看(1288)
-
- 1946韦德官网 PD快充充电管理芯片IP2368支持锂电池USB
- 一直以来深移动电源,快充协议的英集芯科技,推出了一款升降压架构,支持2到6串锂电池、磷酸铁锂电池充电的电源管理芯片IP2368,而且充电功率高达100W,可实现电动工具USB PD快充充电,比如选择用USB YTPE-C接口...
2023-02-18 查看(1891)




粤公网安备 44030902003772号