QQ联系
电话联系
手机联系
3523
1946韦德官网 英诺赛科650V增强型氮化镓GaN场效应晶体管INN650D01

2023-06-29 查看(1033)

英诺赛科(Innoscience)650V增强型氮化镓GaN场效应晶体管INN650D01,助力PD快充高效高功率密度设计英诺赛科(Innoscience)INN650D01主要是应用于快充等市场,实现高效高功率密度设计。采用硅Si MOSFET技术和采..汇聚USB PD氮化镓GaN充电器方案及氮...
3523
1946韦德官网 100W氮化镓GaN 2A2C快充方案NN650D01+INN650D02

2023-06-29 查看(1175)

英诺赛科100W氮化镓GaN充电器2A2C快充特性简介: (1)采用PFC+高频QR反激+同步整流方案(NCP1662+NCP1342 + MP6908)(2)高频&高效 InnoGaN™ 功率管(INN650D01+INN650D02)(3)高效可靠的驱动..汇聚USB PD氮化镓GaN充...
3523
1946韦德官网 氮化镓GaN INN650DA04专供20W快充30WPD快充方案

2023-06-29 查看(1185)

英诺赛科650V氮化镓GaN功率器件INN650DA04是属于一款650V GaN增强型功率晶体管,其特征如下:(1)增强型晶体管常闭电源开关(2)超高开关频率(3)无反向恢复指控(4)低栅极电荷、低输出电荷(5)符合JEDEC标准..汇聚USB PD氮化镓GaN充电器方案及氮化镓充电ic...
3523
1946韦德官网 英诺赛科20w氮化镓方案PD快充参考设计介绍_伟德客户端app下载安装教程图片

2023-06-29 查看(1143)

英诺赛科20w氮化镓方案PD快充参考设计介绍:(1)英诺赛科20w氮化镓方案PD快充参考设计初级采用两颗电解电容滤波,次级采用固态电容,680μF16V,永铭VPX系列,协议小板垂直焊接。 (2)英诺赛科20w氮..汇聚USB PD氮化镓GaN充电器方案及氮化镓充电ic...
3523
1946韦德官网 IP6520T最大30W PD集成快充输出协议的降压SOC

2023-06-28 查看(1340)

支持 USB PD2.0/PD3.0(PPS)输出协议。IP6520T 有多种保护功能,具有输入过压、欠压保护,输出过流、过压、欠压、短路保护等功能。IP6520T 采用 ESOP8 封装。...
3523
1946韦德官网 33W PD快充方案SP8666E+SP6519F测试报告

2023-06-17 查看(1428)

伟德客户端app下载安装教程图片为大家搭建推荐搭配了一款33W的PD快充方案利用硅动力SP8666E+SP6519F实现,同步整流开关,且具有极低的内阻,典型 RdsON 低至 10m2,可提供系统高达 3A 的应用输出:还内置了高压直接检测技术,耐压高达 200V:以及自供电技术极大扩展了输出电压应用范围。...
3523
1946韦德官网 PD快充33W硅动力SP8666E+SP6519F测试报告

2023-06-17 查看(1294)

PD快充方案33W利用硅动力SP8666E+SP6519F组成,可提供系统高达 3A 的应用输出:还内置了高压直接检测技术,耐压高达 200V:以及自供电技术极大扩展了输出电压应用范围。VDD 过压保护(OVP),VDD欠压保护(UVLO),过温保护(OTP)等。...
3523
1946韦德官网 杰华特JW15158AS/B GaN反激变换器

2023-06-03 查看(3636)

杰华特JW15158AS/B芯片IC应用领域:18/20WPD/QC充电器18/20W网通适配器,杰华特JW15158AS/B原理图文档。...
3523
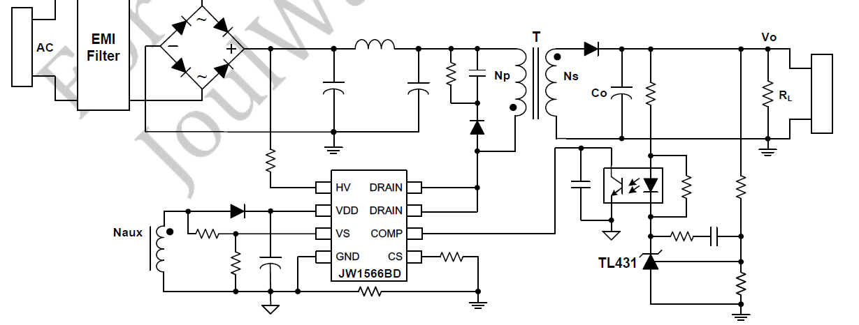
1946韦德官网 杰华特JW1566BD芯片IC型号规格书_伟德客户端app下载安装教程图片

2023-05-16 查看(818)

杰华特JW1566BD可在PVDFN5X6-8封装。的高集成度为隔离供电提供了一个易于使用、元件数量少效率高的应用解决方案。应用:PD和QC充电器,宽输出范围的AC/DC适配器。...
Baidu
map