扫二维码与项目经理沟通
我们在微信上24小时期待你的声音
解答本文疑问/技术咨询/运营咨询/技术建议/互联网交流
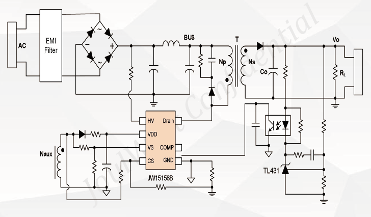
主要功能
高压启动(700V)
高达88V的宽VDD范国
集成的650V1.6Q/19 GaN
最佳GaN驱动器的负电流检测
具有110kHz限制的QR
优化轻载FSW以降低损耗
优化的栅极驱动器以实现更好的EMI
频率抖动改善电磁干扰
低待机功耗
保护功能:VDDOVPVSOVP和UVPBrown-in和
关断,CS开放保护,OTP
HSOP-7封装
应用领域:18/20WPD/QC充电器18/20W网通适配器
优势:紧凑型系统设计,小型Transformer (铁芯和线轴)
杰华特JW15158AS/B 芯片IC相关资料下载PDF文档:
JW15158B_transformer_20230103.pdf
JW15158B Introduction file 20221211(2)(1).pdf
我们在微信上24小时期待你的声音
解答本文疑问/技术咨询/运营咨询/技术建议/互联网交流
英集芯IP2719_D40系列三口硬化快充协议IC正式发布,支持CCC、CCA、CAA多种模式,最大功率65W,可显著降低多口充电解决方案成本。...
IP2017_S8+IP2028+IP2723T,并基于此设计了45W PD快充DEMO。IP2017 S8 采用 SOP8 封装。应用产品:手机、电脑、移动设备适配器、高功率密度快速充电器、高能效反...
英集芯通过IP2006H控制器、IP2073合封芯片及IP2000T/IP2008同步整流组合,构建了覆盖30W-100W的完整AC-DC生态。其“高性能+极简设计”理念,为氮化镓快充、多口充电站等产...
伟德客户端app下载安装教程图片英集芯injoinic原厂授权经销商,可为客户提供原装正品芯片、技术支持,英集芯选型方案,英集芯IC芯片领域有:无线充、移动电源、车充、TWS、协议、氮化镓、锂电充电IC芯片、电源管理等成熟的方案。
查看详情英诺赛科选型手册,在激光雷达,数据中心,5G通讯,高密度高效快速充电,无线充电,车载充电器,LED灯照明驱动等方面产品方案,采用IDM全产业链模式,集芯片设计,外延生长,测试与失效分析一体
查看详情芯控源产品领域有:汽车,通信,工业,家电,消费电子;主要从事:PD快充应用,无刷电机应用,无线充应用,电池管理应用,PFC+LLC电源应用,直转交流逆变器,高中低压MOS,碳化硅MOS,IGBT产品选型表,IPM模块等研发生产。
查看详情硅动力致力于电源管理芯片集成电路产品应用方案:充电器/适配器方案,车载充电器方案,LED照明方案,AC/DC快充方案,恒压方案,车充方案,升降压方案,电源管理集成电路,产品包含AC/DC、DC/DC.多节锂电池保护芯片、高精度模拟检测控制开关等绿色电源管理芯片
查看详情新洁能NCE产品主要有集成MOS和控制芯片,驱动MOSFET、IGBT、SiC MOS、GaN HEMT,直接驱动电机,栅驱动IC,电机驱动IC,智能功率开关和智能模块,主要市场包括汽车电子,光伏储能,数据中心及工业控制等领域
查看详情杰华特选型手册微电子为客户提供一站式采购服务,涵盖DCDC,ACDC,LED驱动,电池管理等,应用范围涉及计算机,工业控制,网络通讯,服务器与数据中心,汽车电子,照明,消费类电子,家用电器等
1946韦德网址格见构知(上海)半导体有限公司,GS32系列实时微控制器产品应用:数字电源,数字能源,工业自动化,智能汽车,高端家电,具身机器人.适当搭配使用可帮助您攻克高开关频率、高功率密度等设计难题,可广泛用于数字能源、工业自动化、高端消费等领域。
查看详情伟德客户端app下载安装教程图片代理芯片品牌有:英集芯、英诺赛科、杰华特、芯控源、硅动力、芯海、创芯微、泰科天润等。均为原厂授权代理商,原装正品芯片,一级代理,供应保障,可提供技术支持,目前技术团队有13人,不同工程师负责不同领域。
查看详情AC-DC,SR,电源管理芯片,隔离型PSR功率开关,非隔离型功率开关,同步整流SR等产品.覆盖领域有:智能家居,工控电源,电力仪表,逆变储能,汽行业覆盖:消费电子,网络通讯,车电子,LED照明,小家电,监控安防,两轮电动车及特殊应用等.
查看详情 Copyright © 2022-2032 伟德软件官方网站 版权所有 备案号:粤ICP备19083333号-2粤公网安备 44030902003772号网站地图